
Klienditeenindus
Avastage, kuidas erakordne klienditeenindus loob lojaalsust, emotsionaalset ühendust ja kaubamärgi usaldust. Õppige strateegiaid, eeliseid ja parimaid praktikai...

Õpi looma tõhusaid klienditeeninduse protsesse 5 sammuga: määra eesmärgid, kehtesta rollid, kaardista klienditeekond, vali tööriistad ja juuruta tagasiside ahelad. Need sammud parandavad koolitust, tootlikkust, automatiseerimist ja töötajate rahulolu.
Kvaliteetse klienditeeninduse säilitamise võti on üksikasjalik klienditeeninduse protsess, mida sinu tiim saab järgida. Teistes tööstusharudes, nagu lennundus või meditsiin, peavad professionaalid enne lennuki juhtimist või meditsiiniprotseduuri läbiviimist järgima kindlaid reegleid ja protseduure. Sama raamistik kehtib ka tipptasemel klienditeeninduse tiimi juhtimisel.
Selles artiklis saad teada, mis on klienditeeninduse protsessid, millised on nende eelised ning miks need on suurepärase klienditeeninduse pakkumisel hädavajalikud. Käsitleme 5 praktilist sammu toimivate protsesside loomiseks, räägime levinud vigade vältimisest ning toome inspireerivaid näiteid SOP-dest ja vooskeemidest.
Lihtsalt öeldes pakuvad klienditeeninduse protsessid sinu tiimile usaldusväärse otsustusjuhise. Mõtle neist kui mallidest, mis kirjeldavad tegevusi alates päringu esitamisest kuni lahenduseni ning määratlevad, mida sinu jaoks tähendab kvaliteetne kliendikogemus.
Kujuta ette, et satud kaks korda sama probleemiga silmitsi. Esimesel korral saad kiire vastuse ning sinu päring suunatakse kohe vanemkonsultandile või pakutakse sulle isegi allahindlust. Teisel korral visatakse sind ühelt agendilt teisele ilma igasuguse abita ja sa imestad, miks eelmine kord oli kõik nii lihtne. Selline olukord võibki tekkida, kui ettevõttel puuduvad protsessid ning iga agent teeb juhuslikke otsuseid.
Protsessid ei pea olema jäigad stsenaariumid. Need peaksid olema paindlikud ja kohandatavad, säilitades siiski sama kliendihoolduse taseme ka ettevõtte kasvades. Seetõttu ongi vooskeemid ja SOP-d (standardoperatsioonide protseduurid) kõige populaarsemad viisid protsesside kujutamiseks.
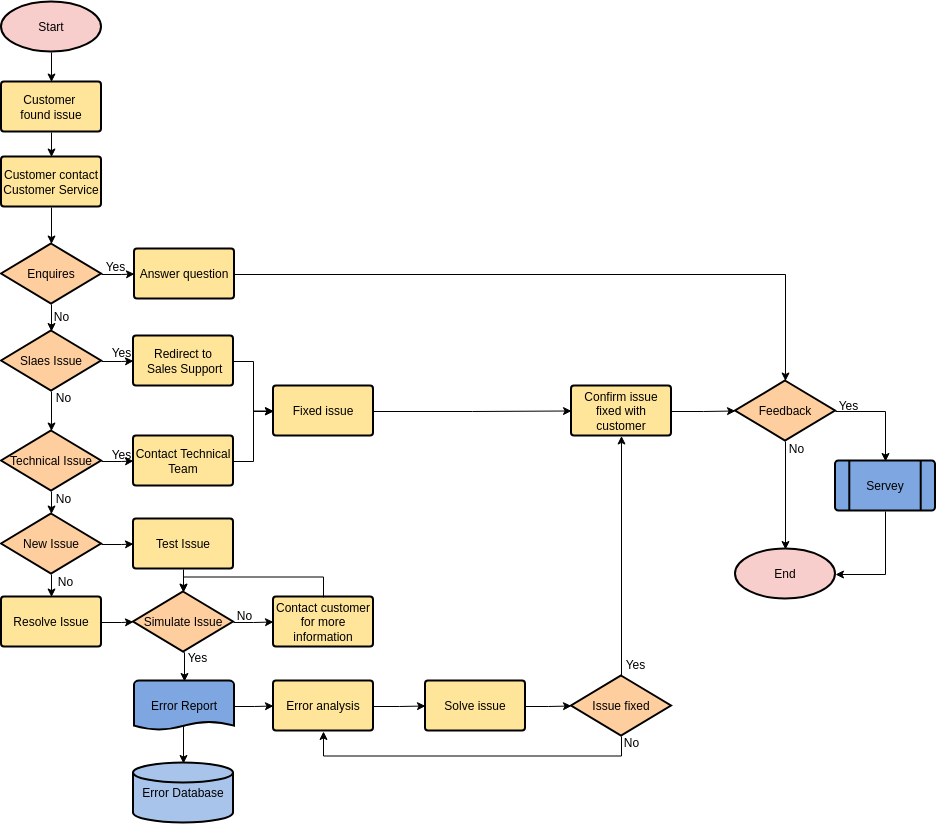
Allpool on lihtne klienditeeninduse vooskeem, mis kajastab klienditeekonda esimesest kontaktist kuni pileti lahenduseni:

Vooskeemid lihtsustavad otsuste tegemist, koondades keerulised protsessid lihtsalt mõistetavateks ja rakendatavateks sammudeks. Näiteks tänu eskalatsiooniskeemile teab iga agent, kellele, kuidas ja millal pilet edasi suunata. SOP-d on põhjalikud ja struktureeritud dokumendid, mis kirjeldavad protsesse detailsemalt. Vooskeemi võidki võtta kui visuaalset kokkuvõtet põhjalikumast SOP-st.
Ainult sina ja sinu tiim teate oma täpseid protsesse, kuid kõik saavad aru, kui neid ei ole. Klienditeeninduse kogemus on tõehetk. Sinu tiim koosneb inimestest, kellel on paremaid ja halvemaid päevi, ning need reeglid aitavad teha kiireid ja järjepidevaid otsuseid ka kehvematel päevadel.
Standardiseeritud klienditeeninduse protsess määrab ootused ja näitab, et oled pühendunud kliendikeskse kultuuri loomisele. Päeva lõpus on protsesside mõte pakkuda järjepidevalt positiivseid kliendikogemusi, et kliendid tuleksid tagasi. Kolm viiest kliendist lahkub brändi juurest halva kogemuse tõttu, seega on tõhusad protsessid lojaalsuse suurendamisel üliolulised.
Olulisemad eelised klienditeeninduse protsesside kehtestamisel:
Olenemata sellest, kas täiustad olemasolevaid protsesse, paned need kirja või alles lood uusi – need viis sammu annavad tugeva aluse igale klienditeeninduse tiimile. Sammud aitavad mõista hetkeolukorda, koostada parendusi ja tagada pideva arengu. Valisime need sammud tuginedes oma kogemusele tõhusate protsesside loomisel ning klientide tagasisidele.

Kõik saab alguse kliendikesksusest. Seda kuuleb igalt poolt, sest see päriselt töötab. Kui keskendud klientidele, loksuvad kõik muud eesmärgid paika. Kõigi tegevuste aluseks peaks olema kliendi vajaduste ja ootuste mõistmine – see aitab seada olulised KPI-d ja valida parimad protsessid nende saavutamiseks, viies lõpuks suurepärase klienditeeninduseni.
Aga enne ei saa midagi muuta, kui ei mõista olukorda. Võta olemasolevad protsessid lahti. Ka siis, kui need pole kirja pandud, töötab sinu klienditeenindus juba kirjutamata reeglite ja töövoogude järgi. Võib-olla toimivad need hästi, kuid tasub need siiski kirja panna, et pakkuda järjepidevat kogemust ja lühendada sisseelamisaega.
Olemasolevate protsesside hindamiseks küsi endalt:
Kui oled kitsaskohad tuvastanud, mõtle, millist kogemust soovid oma klientidele pakkuda. Järgmisest sammust leiad nõuandeid klienditeekonna kaardistamiseks, kuid vahel on kõige tõhusam küsida otse kliendilt. Ära unusta koguda tagasisidet ka töötajatelt – nende vaatenurk võib avastada sisemisi kitsaskohti või aidata paremini mõista kliente.
Tiimi suurusest hoolimata on sul tõenäoliselt juba rollid ja protsessid paigas, isegi kui need pole kirjas. Nende täpsustamine aitab rollid ametlikult määrata ja parandab ka määramise efektiivsust.
Keegi peab protsessid kirja panema, koolituse läbi viima ning edenemist jälgima ja mõõtma. Mõned protsessid, näiteks eskalatsioon, määravad selgelt vanem- ja noorem-töötajate rollid, aidates struktuuri paremini kujundada. Lõpuks on hea tava märkida vastutava isiku nimi, kelle poole küsimustega pöörduda.
Kui vajad abi, mille alusel kliendisuhtluse tulemusi määratleda, proovi koostada klienditeekonna kaart. See on visuaalne kujutus, kuidas kliendid oma eesmärkideni jõuavad. See kirjeldab kõiki kontaktpunkte, motivatsioone ja vajadusi erinevate etappide jooksul, andes sulle võrdlusaluse üksikute kliendikontaktide kujundamiseks.
Kasvavate kliendiootuste juures on parim, kui tunned kliente nii hästi, et suudad probleemid lahendada enne, kui nad ise neid märkavad. Näiteks sagedased, lihtsad küsimused viitavad iseteeninduse puudumisele või raskesti leitavusele, mistõttu tasub teha vastavaid muudatusi.
Parim viis säästa aega nii klientidele kui töötajatele on investeerida iseteeninduslahendustesse, näiteks teabebaasi. Tegelikult näitab uuring, et 8 klienti 10-st soovib rohkem iseteenindusvõimalusi kliendiportaalide kaudu:

Need võimaldavad agentidel suunata kliente abistavate artiklite juurde, selle asemel et kulutada palju aega iga sammu juhendamisele. Teine oluline tööriist on vestlusrobotid, mis pakuvad inimlaadset tuge 24/7 ja juhatavad kliendid kiiremini iseteeninduslahendusteni.
Võid küll kehtestada suurepärase klienditoe protsessi, kuid selle ühtlustamine kõigi kanalite ja kontaktpunktide vahel võib osutuda keeruliseks. Üks peamisi põhjuseid protsesside seadistamiseks ongi vältida infosaarekesi ja lõputut edasi-tagasi liikumist osakondade vahel. Klientidele ei meeldi midagi rohkem vihata kui pidev agentide vahel “pendeldamine” ja korduva info esitamise vajadus.
Hea omnichannel piletisüsteem võimaldab tiimidel olla kursis ja jagada infot hõlpsalt osakondade ja kanalite vahel. Lisaks võimaldavad need süsteemid pileti sees koostööd, agentide omavahelist suhtlust ja vastutuse jagamist.
Protsesside seadmine pole ühekordne tegevus. Kliendid ja ettevõte arenevad ajas ning “hea klienditeeninduse” mõiste muutub. Seetõttu on oluline luua tagasisideahel. See tähendab, et kogud ja analüüsid tagasisidet, kuid võtad ka päriselt ette tegevusi ning teed sellest pideva tsükli. Nii saad puudujäägid eos avastada ja lahendada enne, kui neist saavad probleemid.
Relvastatuna protsesside teadmiste ja kolleegide, KPI-de ning võib-olla ka klientide tagasisidega, võid hakata kõik kirja panema. Sea teostatavad eesmärgid ja vastutused, et tagada pühendumus uutele protsessidele. Kirjelda iga samm ning loetle vajalikud ressursid ja info.
Mõned otsused protsesside loomisel võivad nende toimimist hoopis kahjustada. Siin on praktilised soovitused, mida iga muudatuse puhul meeles pidada.
Protsesside varajane kehtestamine muutub eriti väärtuslikuks, kui hiljem tiimi suurendad. Mõtle, kui palju aega säästad, kui saad uuele töötajale anda selge juhendi, selle asemel et sama infot korduvalt üle rääkida. Samas ära unusta iga uue protsessimuudatuse puhul olemasolevaid töötajaid koolitada. Protsessid täidavad oma eesmärki alles siis, kui kõik on nendega kursis.
Klienditoe protsessid peaksid olema lihtsad, järgitavad ja korduvad. Seetõttu töötavad need sageli if-then-reeglitena, just nagu masin. Näiteks võib protsess ette näha, et kui pöördub ettevõtte klient, tuleb piletile vastata kohe. Automatiseerimise ja SLA-reeglite seadistamine tõstab efektiivsust, vähendab inimlikke vigu ning säästab aega ja raha.
LiveAgentiga saad vähendada korduvaid ülesandeid. Automatiseerimisreeglid on võimsad ja paindlikud ning suudavad kopeerida enamiku sinu protsessidest. Klienditeenindajad ei pea enam ise silte määrama – õiged piletid suunatakse neile automaatselt ja ükski kiireloomuline pilet ei jää märkamata.

Hea reegel ei tähenda midagi, kui agendid peavad pidevalt infot taga otsima ja osakonnad loovad infosaarekesi. Klientidele ei meeldi mitmele agendile sama infot korrata – see näitab, et sa ei tunne ega hooli neist.
Teisalt on kliendid valmis oma isikuandmeid jagama, kui see tagab personaalse ja probleemivaba teenuse. Tegelikult on 80% tarbijatest valmis isikuandmeid jagama soodustuste või pakkumiste saamiseks. Seetõttu tasub investeerida klienditeenindustarkvarasse, mis muudab andmete tsentraliseerimise igapäevaseks harjumuseks.
KPI-de paranemise nägemine on tore, kuid ilma otsese ülevaateta kliendikogemustest jääb alati küsimus – mis töötab ja miks? Tagasiside küsimine peaks olema iga kliendisuhtluse osa. Võid luua täiesti uue SOP-i, kuidas tagasisidet küsida. Kuid see on veel midagi, mida saab hõlpsasti automatiseerida. LiveAgenti Nicereply integratsiooni abil järgneb igale pileti lahendusele automaatne tagasisideküsitlus.
Klienditeenindus ja müük suhtlevad klientidega kõige vahetumalt. Nende kogutud info jagamine teiste osakondadega on ettevõtte edu seisukohalt oluline. Nende sisendid on eriti väärtuslikud turunduse ja arenduse jaoks, aidates teha paremaid otsuseid. Samas ei saa klienditeenindus tõhusalt töötada ega anda häid vastuseid, kui pole kursis, millega teised osakonnad tegelevad.
Järjepidevus on kõige levinum probleem, kuigi protsesside eesmärk on just järjepidevust tagada. Kui usud, et protsessid viivad tulemuseni, kuid neid ei järgita, veendu, et agendid on piisavalt koolitatud ja vastutavad. Kuula ka nende tagasisidet – äkki on probleem hoopis mujal.
Tagasiside eiramine võib igas ärivaldkonnas kalliks maksma minna, sama kehtib klienditeeninduse protsesside puhul. Kui pärast uute protsesside kehtestamist hakkavad kliendid kurdama pideva edasi-tagasi suunamise üle, on aeg protsessid üle vaadata. Võib-olla lisasid tarbetu sammu või soodustasid infosaarekeste teket.
Tehnoloogia mitte kasutamine tähendab iga päev raha ja ressursside kaotust. Tugiteenustarkvara pakkujad on juba sinu protsesside peale mõelnud, pakkudes reegleid, automatiseerimist ja koostöövõimalusi. Samas võib mõtlematu uuendamine või tehnoloogia kasutamise mitte jälgimine tuua hoopis negatiivseid tulemusi – halb teenindus ja pettunud kliendid.
Aeglane vastamisaeg võib viidata tarbetutele või puuduvatele sammudele protsessis. Puuduvad sammud muudavad agendid ebakindlaks ja otsustusvõimetuks, tarbetud sammud aeglustavad kogu protsessi.
Tagasiside silmuse sulgemata jätmine. Protsesse tuleb pidevalt üle vaadata. Iga muudatus toob kaasa uue analüüsitsükli. Kaasa tagasisideahelad nii klientidelt kui töötajatelt ning mõõda jätkuvalt KPI-sid.
Rohkem positiivset tagasisidet ja rahulikumad töötajad on lõppeesmärk, kuid ilma usaldusväärsete mõõdikuteta ei saa sa oma edu ulatusest ülevaadet. Mõõdetavate eesmärkide seadmine aitab ka agentidel arengut visualiseerida ja tähistada.
Need standardmõõdikud (KPI) aitavad protsesside tõhusust hinnata:
Keskmine lahendusaeg (TTR): Parim protsesside tõhususe näitaja. Paljude osadega süsteemis võib pilet kergesti “kinni jääda”. Õigesti seatud protsessidega liigub klient sujuvalt läbi kontaktpunktide ning jõuab kiiresti lahenduseni.
Keskmine vastamisaeg (ART): Kui töötajad kulutavad aega järgmise sammu väljaselgitamiseks ja teistega konsulteerimiseks, kannatab vastamisaeg. Vähenenud vastamisaeg näitab, et klienditeenindus töötab tõrgeteta.
Kliendirahulolu skoor (CSAT): Mõõdab üldist rahulolu klienditeenindajatega. Kliendid ootavad professionaalsust ja kiirust ning sinu suutlikkus nende ootusi täita kajastub kindlasti rahuloluskooris.

Muud mõõdikud, nagu kliendi pingutuse skoor (CES), soovitusindeks (NPS) või lahkumismäär, võivad samuti paraneda. Tänu paremale vastamis- ja lahenduskiirusele tunnevad kliendid end väärtustatuna ja muutuvad brändile lojaalsemaks. Sea kindlasti realistlikud eesmärgid ja vastutused, kuid väldi liigse stressi tekitamist teenindajatele.
Klienditeeninduse protsessid juhivad tiimi otsuste tegemisel. Need toimivad mallidena piletite käsitlemisel algusest lõpuni. Siin on juhtumiuuringud ettevõtetest, kes protsesse rakendasid ja millist kasu nad said.
Namecheap, juhtiv domeenide registreerimise ja veebimajutuse ettevõte, seisis silmitsi suure hulga tugipäringutega. Nad kehtestasid selged eskalatsiooniprotsessid tõhusamaks klienditeeninduseks.
Teenindustaseme ja oskuste määratlemisega tagasid nad, et piletid liigitatakse ja suunatakse õigetele tiimidele. See vähendas tarbetuid eskalatsioone ja lühendas keeruliste probleemide lahendamise aega.
Texas Tech University-l oli raskusi rohke õpilaste ja töötajate tugipäringute haldamisega. Nad lõid SOP-d erinevateks olukordadeks nagu tehnilised probleemid, haldusküsimused ja hädaolukorrad.
Need SOP-d pakkusid selged sammud probleemide eskaleerimiseks, teiste osakondadega suhtlemiseks ja kiireks lahendamiseks. See parandas sisekommunikatsiooni ja koostööd.
Airbnb kasutab personaliseeritud tugiprotsesse kliendikogemuse parandamiseks. Neil on SOP-d levinud probleemide jaoks, nagu broneeringu mured, ohutusküsimused ja võõrustaja-külalise vaidlused.
Need SOP-d juhivad tugitiimi igal sammul päringust lahenduseni, tagades järjepidevad ja personaalset lähenemist. See parandas lahendusaegasid ning suurendas usaldust ja lojaalsust, pakkudes usaldusväärset tuge.
Tulevik kuulub järjepidevalt suurepärastele personaalsetele kogemustele ja esirinnas on tehisintellekt. Rääkisime automatiseerimisreeglite seadistamisest, et protsesse automaatselt järgida – AI võtab üle tüütud protsessilised ülesanded, vabastades inimagendid keskenduma inimspetsiifilistele ja keerukatele küsimustele.
AI-põhised vestlusrobotid saab programmeerida protsesse järgima, muutes need justkui eelõpetatud agentideks. Vajadusel suudavad nad kliendi edukalt ühendada õige agendiga õigesse osakonda.
Vestlusrobotid ja AI-copilot’id aitavad ka infosaarekesi vältida. Kogudes andmeid kliendivestlustest, saavad nad pakkuda soovitusi, ülevaateid ja eelmiste vestluste kokkuvõtteid. Neid saab lihtsalt lisada kodulehele ilma koodi kirjutamata, näiteks URLsLab boti abil.
Tänapäeva kliendid liiguvad kanalite vahel sujuvalt, seega tasub olla kohal mitmes kanalis. Kuid järjepideva kogemuse pakkumine kõikides kanalites on hoopis teine lugu. Omnikanal klienditeenindustarkvara aitab nõudlusega sammu pidada ning ühtlustada protsesse ja kogemusi kõikides platvormides, kõik ühest töölauast. Näiteks hübriidpileti voog võimaldab jälgida kliendi teekonda läbi erinevate kanalite ühe pileti sees, muutes info jagamise ja koostöö lihtsaks.
Pea meeles, et ainult sinu tiim teab täpselt, millised on teie protsessid, aga kõik saavad aru, kui neid pole. Tõhusad klienditeeninduse protsessid aitavad pakkuda suurepäraseid kliendikogemusi ja muuta nad lojaalseteks klientideks. Seetõttu on investeerimine klienditeeninduse protsessidesse ja tugisüsteemidesse hädavajalik.
Kõige raskem osa protsesside puhul on järjepidevuse tagamine kõigis kanalites ja osakondades. Hea klienditeenindustarkvara muudab koostöö, info jagamise, automatiseerimise ja klienditeekonna jälgimise ühest töölauast palju lihtsamaks, tagades ühtse kogemuse. Proovi tasuta 30-päevast LiveAgenti klienditeenindustarkvara prooviperioodi!
Lühidalt on see sinu klienditeeninduse tiimi otsustusjuhis. See on selgelt kirja pandud reeglistik, mis määratleb ootuspärase käitumise nii igapäevastes kui ka erandlikes olukordades. Kõige tavalisem näide on eskalatsiooniprotsess, mis kirjeldab täpselt, millal, kuidas ja kellele teatud kliendipäring edasi suunata.
Vooskeemid on klienditeeninduse protsesside kõige populaarsem visualiseering. Need diagrammid on lihtsalt mõistetavad ja aitavad keerulised protsessid koondada lihtsasse ning teostatavasse struktuuri. Nii teavad töötajad sekunditega, milline on järgmine parim samm.
SOP-d on struktureeritud dokumendid, mis kirjeldavad üksikuid protsesse samm-sammult. Kui vooskeemid hoiavad sammud lühikesed ja rakendatavad, siis SOP-d sobivad hästi protsesside jaoks, mis vajavad põhjalikumat lahtiseletamist.
Neid termineid kasutatakse sageli vaheldumisi, kuid on väike erinevus. Mõlemad on tegevuste loendid, mis viivad eesmärgi täitmiseni. Töövood keskenduvad konkreetsete ülesannete lõpetamisele, protsessid on pidevad ning suunatud suurematele organisatsioonilistele eesmärkidele.
Automatiseeri ja saavuta oma KPI eesmärgid LiveAgenti klienditeenindustarkvara abil! Halda klienditeeninduse protsesse, automatiseeri ning saavuta oma KPI eesmärgid LiveAgenti klienditeenindustarkvaraga!

Avastage, kuidas erakordne klienditeenindus loob lojaalsust, emotsionaalset ühendust ja kaubamärgi usaldust. Õppige strateegiaid, eeliseid ja parimaid praktikai...

Avastage ennetava klienditeeninduse nõuandeid rahulolu suurendamiseks, probleemide ennetamiseks ja lojaalsuse ehitamiseks. Õppige strateegiaid, eeliseid ja tege...

Parandage klienditeenindust meie põhjaliku kontrollnimekirjaga, mis hõlmab poliitika loomist, läbipaistvust, järjepidevust, reageerimiskiirust, tehisintellekti ...